Taipower
Smart Grid
Monitoring & Control
Data Analytics
Supply Reliability
DER Integration
Security
Green Energy
Customer Empowerment & Satisfaction
Taipower
Smart Grids in Taiwan
Research
Organizational Chart
Featured Video
Team
News
Smart Grid
Monitoring & Control
Outline
Central Dispatch Control Center (CDCC)
Area Dispatch Control Center (ADCC)
Distribution Dispatch Control Center (DDCC)
GEMS & DREAMS
Data Analytics
AMI Data Applications
Big Data Analytics
Renewable energy on data collection and visualized Hosting Capacity
Grid-related Data Analysis Projects
Supply Reliability
Supply Reliability Index
Taiwan Electricity Trading Development
The Building and Application of IEC 61850
Transformer Condition Monitoring (Gas in Oil)
Replacing Transmission Towers with a Novel "Tower Wrapping replacement Method
A Big Data Analysis System and Management Platform for Circuit Breaker Operation Timing
Smart Inspection-UAV Application
Accelerating the automation of distribution feeders
The Improvements to Reduce Power Blackout Time
DER Integration
Development of Taiwan energy trading
Demand response
Energy storage system
GEMS & DREAMS
Open Information Online Hosting Capacity Map
Design of Platform and System for Power Wheeling and Direct Supply in Taiwan
Security
Executive Summary
Promoting Cybersecurity History
Smart Grid Security Deployment Plan
The Security Deployment Project of AMI
Customer Privacy and Data Security
Smart Grid Penetration Testing Platform
Taipower TPC-ISAC Platform Development Use Case
Green Energy
Renewable Energy
Electric Vehicle (EV)
Customer Empowerment & Satisfaction
AMI Infrastructure
Website Service
TPC e-Bill service
Other APPs (such as Taipower and power is points )
Electricity rate plan & DR
Power saving service team and development of Energy Service Company
Customer Satisfaction
Taipower
Smart Grids in Taiwan
Research
Organizational Chart
Featured Video
Team
News
Home
About
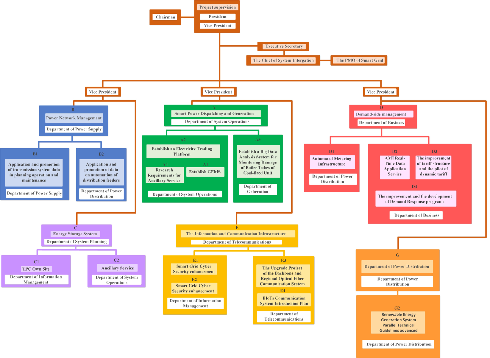
Organizational Chart
Organizational Chart